|
De T100 van Sund is de goedkoopste differentiële versterker die u kunt vinden. Jammer genoeg zitten er wat haken en ogen aan dit kleine apparaatje, waardoor wij de koop niet kunnen aanbevelen. |
Achtergrond-informatie over differentiële versterkers
Wat is een differentiële versterker?
In gewone taal noemt men zo'n apparaat 'verschilversterker'. Die naam verklaart de functie volledig. Een differentiële versterker heeft twee zeer hoogohmige ingangen die u aansluit op twee punten A en B die op een spanning ten opzichte van de massa staan. Het apparaat berekent het spanningsverschil A - B en zet dit op zijn uitgang.
Meten tussen twee spanning voerende punten
Als u met uw oscilloscoop het spanningsverschil tussen twee willekeurige punten in een schakeling wilt meten, dan moet u de twee kanalen van uw oscilloscoop gebruiken. Sluit beide ingangen A en B aan op die twee punten en zet de oscilloscoop op 'Verschilmeting A-B'. Uw oscilloscoop berekent dan het verschil tussen de grootte van spanning A ten opzichte van de massa en de grootte van de spanning B ten opzichte van de massa en tekent het tijdsverloop van deze verschilspanning op het scherm.
Het nadeel van dit systeem is dat u beide kanalen van uw oscilloscoop moet gebruiken en er geen kanaal vrij is om een tweede signaal op het scherm te zetten.
In onderstaande figuur is weergegeven hoe u door gebruik te maken van een differentiële versterker slechts één kanaal van uw meetinstrument nodig hebt om hetzelfde te kunnen meten.
![]() |
| Het gebruik van een differentiële versterker. (© 2024 Jos Verstraten) |
Stel dat u de basis/emitter-spanning van een transistor moet meten. U sluit beide ingangen A en B van de differentiële versterker aan op de basis en emitter en verbindt de uitgang van het apparaatje met een van de ingangen van uw oscilloscoop. Zoals duidelijk blijkt worden zowel de basis als de emitter nu via de hoge weerstanden van de ingangen van de differentiële versterker gemeten en zij merken nauwelijks iets van deze extra belasting.
Meten in rechtstreeks met het net verbonden schakelingen
Soms ontkomt u er niet aan te meten in een schakeling die galvanisch verbonden is met de netspanning. Denk hierbij bijvoorbeeld aan triac-schakelingen die het geleverde vermogen van de netspanning regelen. Dan bestaat er een elektrisch geleidende verbinding tussen ieder punt van die schakeling en de pennen van de netstekker. Als u de massa van uw meetprobe aan zo'n schakeling hangt kan het gebeuren dat dit punt via een zeer lage impedantie met de fase van het net is verbonden. Het gevolg is een kortsluiting, want de massa van de meetprobe hangt ook aan het metalen chassis van uw oscilloscoop en aan de aarding van de netstekker. Als dat niet gebeurt, omdat uw oscilloscoop via een niet geaarde stekker wordt gevoed, staat de metalen behuizing van uw oscilloscoop op een levensgevaarlijke spanning en is het aanraken van een metalen knop al voldoende om een flinke schok te krijgen.
Het meten met uw oscilloscoop in schakelingen die rechtstreeks met het net zijn verbonden is dus levensgevaarlijk. Als u, om wat voor reden dan ook, geen scheidingstrafo kunt gebruiken, MOET u met een differentiële versterker werken. Hoe dat werkt is voorgesteld in de onderstaande figuur.
Zet de probes A en B tussen de meetschakeling en uw oscilloscoop en alle problemen en levensgevaarlijke situaties zijn in één klap verdwenen. De hoge ingangsweerstanden van de differentiële versterker zorgen voor een adequate scheiding tussen de fasespanning, uw meetapparatuur en uzelf.
![]() |
| Meten in schakelingen die rechtstreeks aan het net hangen. (© 2024 Jos Verstraten) |
Meten van stromen in een schakeling
Een differentiële versterker is onmisbaar voor het meten van stromen in een schakeling. Kijk maar naar onderstaande figuur. U zet een kleine weerstand in serie met het apparaat waarvan u het stroomverbruik wilt zien. U sluit de differentiële versterker aan over deze weerstand. Uit de wet van Ohm volgt dat de spanning over de weerstand recht evenredig is met de stroom door de weerstand, dus het beeld dat u op het scherm van uw scoop ziet is een exacte weergave van het verloop van de stroom.
![]() |
| Meten van de door een schakeling opgenomen stroom. (© 2024 Jos Verstraten) |
Dure apparatuur
Helaas zijn de meeste differentiële versterkers peperduur. Het onderstaand overzicht geeft de momentele prijzen van de bekendste differentiële versterkers:
- Hantek HT8050: € 145,00
- Micsig DP10007: € 136,00
- Micsig DP20003: € 284,00
- Pintek DP-50: € 429,00
- Testec SI-9001: € 450,00
- Testec SI-9010: € 980,00
Toen wij bij het googlen diverse aanbiedingen tegen kwamen van een differentiële versterker die voor rond zestig euro wordt verkocht was uiteraard onze interesse gewekt en een bestelling zó geplaatst.
Kennismaking met de T100 van Sund
Fabrikant, leveranciers en prijzen
Bij geen enkele advertentie wordt een fabrikant vermeld, maar op het doosje staat 'Sund', merknaam van de 'Shenzhen Sund Intelligent Technology Co,. Ltd.' Zoeken op internet naar die fabrikant levert de wetenschap op dat er heel wat intelligente technologieën in Shenzhen aanwezig zijn, maar Google zoekt tevergeefs naar 'Sund'. Het apparaat zélf is echter zeer bekend en wordt door vrijwel alle bekende Chinese postorderbedrijven en Amazon aangeboden. U betaalt er tussen € 58,39 en € 114,03 voor. Wij kochten ons exemplaar via AliExpress bij de 'Daily Supplies Town Store' voor € 74,20, inclusief transport en verzekering.
De leveringsomvang
Het apparaatje wordt keurig verpakt in een stevig kartonnen doosje geleverd, samen met een 50 cm lange BNC- naar BNC-kabel, een BNC kortsluitplug en een niets zeggende handleiding van één pagina. Met die plug kunt u een van de ingangen kortsluiten, waardoor het differentiële karakter van het apparaat verloren gaat en het een gewone naar de massa gerefereerde versterker wordt.
![]() |
De fraaie verpakking van de T100 van Sund. (© 2024 Jos Verstraten) |
Het uiterlijk van de T100
Deze differentiële probe ziet er heel anders uit dan de veel duurdere soortgenoten. Dat heeft zijn redenen, waar wij later in dit verhaal nog op terug komen.
![]() |
| De T100 in zijn kleine behuizing. (© Banggood) |
De T100 van alle kanten bekeken
In de onderstaande fotomontage hebben wij alle aanzichten van deze differentiële versterker samengebracht. Wat onmiddellijk opvalt zijn de kleine afmetingen van het aluminium kastje. Met zijn 85 mm bij 50 mm bij 20 mm is de T100 zonder meer de lilliputter onder de differentiële probes en versterkers. Een tweede opvallende eigenschap is dat de twee ingangen zijn uitgevoerd onder de vorm van BNC-connectoren. Zeer ongebruikelijk! Handig is dat het apparaat een ingebouwde accu heeft, die u via een USB-C connector uit een 5 V voeding kunt opladen. Het opladen wordt in de gaten gehouden door een rode LED, die dooft op het moment dat de accu volledig is opgeladen. Op de achterzijde treft u de BNC uitgangsconnector aan, de USB-C connector en een drukschakelaar waarmee u het apparaat inschakelt. Naast de rode laad-LED staat op de frontplaat een groene soortgenoot, die zeer bescheiden gaat branden als u het apparaat inschakelt. Met een schuifschakelaartje stelt u de versterking van de versterker in op x1, x10 en x100.
![]() |
De T100 van alle kanten bekeken. (© 2024 Jos Verstraten) |
De technische specificaties van de T100
Volgens de fabrikant heeft de T100 de onderstaande specificaties:
- Behuizing: aluminium legering
- Enkelvoudige ingangsspanning: -10 V tot +10 V
- Differentiële ingangsspanning: -10 V tot +10 V
- Enkelvoudig ingangsweerstand: 2 MΩ
- Differentiële ingangsweerstand: 4 MΩ
- Uitgangsspanning: -10 V tot +10 V
- Versterking A: 1x, 10x, 100x
- Bandbreedte:
A = 1x: 10 MHz
A = 10x: 10 MHz
A = 100x: 2 MHz
A = 1x: 10 MHz
A = 10x: 10 MHz
A = 100x: 2 MHz
- Common mode onderdrukking: meer dan 80 dB
- Ruis: 5 nV / 1 kHz
- Voeding: ingebouwde lithium-polymeerbatterij 380 mAh
- Vermogensverbruik: ≤ 0,2 W
- Oplaadinterface: USB-C
- Gebruiksduur acculading: ongeveer 5 uur
- Afmetingen: 85 mm x 50 mm x 20 mm
- Gewicht: 112 g
Belangrijke opmerking
Alle duurdere differentiële versterkers hebben een differentieel spanningsbereik dat zo hoog is dat u de netspanning rechtstreeks zonder schade aan te richten tussen beide ingangen kunt zetten. Om dat te bereiken zijn frequentie-gecompenseerde spanningsdelers aanwezig, die opgebouwd zijn uit de serieschakeling van diverse forse weerstanden, overbrugd met al dan niet instelbare condensatoren. Die serieschakeling heeft tot gevolg dat de print lang en smal wordt. Typische differentiële probes hebben dus allemaal vrij lange en vrij smalle behuizingen. Die apparaten hebben bovendien geen ingebouwde versterker, maar een ingebouwde verzwakker. De T100 heeft, met zijn spanningsbereik van slechts ±10 V, die serieschakeling van grote weerstanden niet. Vandaar dat het mogelijk is de elektronica op een klein printje onder te brengen. Als u hogere spanningen met dit apparaat wilt meten moet u werken via twee 1/10 verzwakkerprobes. Die worden bij iedere moderne oscilloscoop geleverd, dus die hebt u ongetwijfeld in uw bezit.
De elektronica in de T100
De print bevrijden
De aluminium behuizing bestaat uit twee delen die in elkaar grijpen en worden vastgehouden door acht kleine schroefjes in de voor- en achterzijde. Na het los schroeven van die onderdelen en het verwijderen van de moeren op de drie BNC-connectoren valt de behuizing uit elkaar in vier delen en hebt u de naakte print voor u liggen.
Wat onmiddellijk opvalt is dat er geen enkel onderdeel op de print is te vinden dat het apparaat moet beschermen tegen te hoge spanningen op de ingangen. Daar komen wij nog op terug. Bovendien zijn alle weerstandjes rond de instrumentatie-versterker die als differentiële versterker wordt gebruikt zo klein, dat het absoluut is af te raden met de T100 aan hoge spanning te meten!
![]() |
| De componentenzijde van de print. (© 2024 Jos Verstraten) |
U onderscheidt zes IC'tjes op het printje. Vijf daarvan worden gebruikt om uit de accuspanning twee symmetrische spanningen af te leiden die de eigenlijke verschilversterker voeden:
- LM337 (negatieve spanningsstabilisator)
- MAX660 (spanningsomvormer volgens geschakelde condensator principe)
- LMC7660 (idem)
- SGM3209 (omvormer van positief naar negatief)
- TP4056 (Li-ion accu oplader)
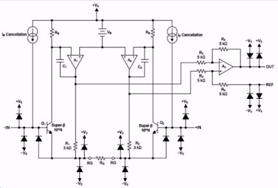
De INA849
Naast de schuifschakelaar waarmee u de versterking instelt zit het enig IC'tje dat iets te maken heeft met de functie van de T100. Dat is een INA849, een versterker van Texas Instruments. Deze wordt aangekondigd als 'ultra-lage ruis breedband instrumentatie versterker'. In de onderstaande figuur is het intern blokschema van deze schakeling voorgesteld.
![]() |
Blokschema van de INA849. (© Texas Instruments) |
Deze versterker heeft superieure eigenschappen:
- Ruis: 1 nV/√Hz
- Bandbreedte: 28 MHz (A = 1), 8 MHz (A = 100)
- Slew rate: 35 V/µs
- Common-mode rejection: 120 dB
- Zeer hoge ingangsimpedantie: >100 GΩ
- Versterking instelbaar met één externe weerstand
De schakeling heeft een current-feedback topologie die verantwoordelijk is voor de grote bandbreedte. Door middel van één externe weerstand kunt u de spanningsversterking instellen tussen 1 en 10.000.
Nog een reden om niet met hoge spanningen te spelen!
Het printje glijdt in twee gleufjes die in de onderkant van de behuizing zijn aangebracht. Tussen deze onderkant en de verst uitstekende soldeerklodders op het printje zit een afstand van minder dan één millimeter! Voor een dergelijk apparaatje is dat een onvergeeflijke ontwerpfout. Wij waarschuwen dus nog maar eens: gebruik de T100 niet om te gaan meten in schakelingen waar hoge spanningen in voorkomen.
![]() |
| Een wel heel krappe afstand tussen de print en de behuizing. (© 2024 Jos Verstraten) |
Het testen van de T100 van Sund
Meten van de differentiële ingangsweerstand
Volgens de specificaties zou die 4 MΩ moeten bedragen. Wij meten aan het aan ons geleverde apparaat in uitgeschakelde toestand echter veel lagere waarden, die bovendien afhankelijk zijn van het meetapparaat waarmee wij meten. Dat intrigeert ons en vandaar dat wij wat dieper in de print duiken. Dan doen wij een schokkende ontdekking: de twee ingangen van de INA849 gaan rechtstreeks naar de twee BNC-connectoren, zonder ook maar enige maatregel tegen te hoge spanningen op de ingangen. Weliswaar bevat de INA849 intern beveiligingsdiodes naar beide voedingsspanningen, maar deze ontwerpfilosofie verdient, naar onze bescheiden mening, absoluut geen schoonheidsprijs.
Omdat de INA849 zélf een zeer hoge ingangsweerstand heeft en de twee ingangen een pad naar de massa moeten hebben heeft men twee externe weerstandjes met als code '30E' aangebracht. Dat is de EIA-96 codering voor '200' met multiplicator 'x 10 kΩ'. De weerstandwaarde bedraagt 2.000 kΩ en dus heeft de T100 inderdaad een enkelvoudig ingangsweerstand van 2 MΩ en een differentiële ingangsweerstand van 4 MΩ. Die is echter niet te meten in uitgeschakelde toestand met een multimeter, maar is alleen aanwezig als de INA849 actief is.
Een tweede schokkende ontdekking is dat de BNC-connector met de indicatie 'IN+' naar de negatieve ingang van de INA849 gaat en deze met de indicatie 'IN-' naar de positieve ingang. De teksten op het frontplaatje zijn dus foutief aangebracht!
![]() |
| Schema van de ingangskring van de T100. (© 2024 Jos Verstraten) |
Meten van de eigen ruis
Wij sluiten de twee ingangen kort en sluiten onze mV-meter PM2454B aan op de uitgang. Voor de drie versterkerstanden meten wij de onderstaande gemiddelde ruisspanning:
- stand '1x': 0,89 mV
- stand '10x': 0,95 mV
- stand '100x': 2,05 mV
Op zich zijn dat lage waarden, maar ze liggen wél veel hoger dan wat de specificaties beloven. In het onderstaande oscillogram ziet u de vorm van de ruisspanning in de stand '1x'.
![]() |
De eigen ruis van de T100. (© 2024 Jos Verstraten) |
Fase gedraaid!
De foutieve indicatie op de frontplaat heeft tot gevolg dat er een fasedraaiing van 180° aanwezig is tussen het signaal op de 'IN+' en het signaal op de uitgang. Waar 'IN+' staat moet u 'IN-' lezen en vice versa!
Opmerking
Bij alle volgende oscillogrammen geven de blauwe traces het ingangssignaal en de gele traces het uitgangssignaal.
Testen van het frequentiebereik bij 5 V in de stand '1x'
Dit testen wij door tussen de twee ingangen een sinusvormig signaal aan te leggen van 5 Veffectief en de in- en de uitgangsspanningen van de T100 op het scherm van onze oscilloscoop te zetten. Wij beginnen bij 1 kHz (links) en gaan tot 2 MHz (rechts). Bij 1 kHz en 500 kHz zijn de in- en uitgangssignalen keurig even groot en in fase. Duidelijk blijkt dat bij 1 MHz de uitgang al moeite heeft met het volgen van het ingangssignaal. Bij 2 MHz blijft er niets over van het ingangssignaal. De beloofde bandbreedte van 10 MHz wordt dus absoluut niet gehaald.
![]() |
| Frequentiebereik in de stand '1x' en bij 5 V ingangssignaal. (© 2024 Jos Verstraten) |
Testen van het frequentiebereik bij 1 V in de stand '1x'
Nu is een top-tot-top spanning van 2,82 • 5,0 V = 14,1 V misschien iets te groot om de bandbreedte te beoordelen. Vandaar dat wij de metingen herhalen met een spanning van 1 Veffectief, nu met frequenties van 1 MHz, 5 MHz en 10 MHz. De resultaten zijn samengevat in de onderstaande figuur en zijn nogal teleurstellend. Bij 1 MHz volgt de uitgang getrouw de ingang, er is alleen sprake van een kleine faseverschuiving. Bij 5 MHz en 10 MHz is het uitgangssignaal sterkt vervormd en is er sprake van forse faseverschuivingen.
![]() |
| Frequentiebereik in de stand '1x' en bij 1 V ingangssignaal. (© 2024 Jos Verstraten) |
Weergave van een blokspanning van 500 mV in de stand '1x'
Wij leggen blokspanningen van 500 mV en met frequenties van 1 kHz, 100 kHz en 1 MHz aan de ingang en observeren weer de uitgangsspanning van de T100. De resultaten zijn weer samengevat in de onderstaande afbeelding. Om kabelreflecties te voorkomen worden beide ingangen van de oscilloscoop afgesloten met 50 Ω terminators. Het gevolg is dat de uitgangssignalen van zowel onze functiegenerator als van de T100 worden verzwakt en dat is de reden dat de gevoeligheden van de twee kanalen niet op dezelfde stand staan.
![]() |
| Weergave van blokspanningen in de stand '1x'. (© 2024 Jos Verstraten) |
Weergave van een blokspanning van 50 mV in de stand '100x'
In de stand '100x' moet de T100 het ingangssignaal met een factor honderd versterken. Een blokspanning van 50 mV moet dus op de uitgang verschijnen als een identiek signaal met een amplitude van 5,0 V. Dat blijkt vrij aardig te kloppen, maar om kabelreflecties te voorkomen sluiten wij beide ingangen van de oscilloscoop weer af met 50 Ω terminators. Hierdoor lijkt het alsof de T100 het signaal geen honderd keer versterkt, maar dat is dus wél het geval. De meetresultaten ziet u in de onderstaande figuur. Zoals wel te verwachten was (gespecificeerde bandbreedte 2 MHz) blijkt de pulsweergave bij 1 MHz nog slechter dan in de stand '1x'.
![]() |
| Weergave van blokspanningen in de stand '100x'. (© 2024 Jos Verstraten) |
Sinusversterking bij 1 kHz en bij '10x' en '100x'
Bij de volgende meting onderzoeken wij hoe goed (of slecht) de T100 een zeer kleine sinusvormige spanning met een frequentie van 1 kHz versterkt in de standen '10x' en '100x'. Als bron gebruiken wij een sinus van 3 mVeffectief. Die spanning moet dus versterkt worden tot respectievelijk 30 mV en 300 mV. De resultaten ziet u in de volgende fotomontage. Bij de stand '10x' gaat het goed, behalve dat er een kleine faseverschuiving te zien is. Bij de stand '100x' vertoont de uitgangsspanning een ernstige vervorming. Bij deze metingen hebben wij per ongeluk de twee ingangen omgewisseld, vandaar de faseverschuiving van 180° tussen de in- en de uitgang.
![]() |
Weergave van 1 kHz sinusspanning in de standen '1-x' en '100x'. (© 2024 Jos Verstraten) |
Ons oordeel over de T100 van Sund
Het apparaatje ziet er leuk uit, de prijs is goed en de volledig metalen behuizing maakt een professionele indruk, maar daarmee is dan meteen ook het enige positieve dat over dit apparaatje beweerd kan worden geschreven.
In het ontwerp zitten grove fouten. Dat de teksten op de frontplaat foutief zijn aangebracht is onbegrijpelijk. Net zo moeilijk te bevatten is de onbeveiligde schakeling rond de ingangen van de INA849 en het feit dat de solderingen op de print bijna de behuizing raken.
Uit de meetresultaten volgt dat de T100 geen enkele van de door de fabrikant opgegeven specificaties haalt. Meestal verkopen wij met een zuiver geweten een door ons getest meetapparaat weer tegen een zacht prijsje aan een hobbyist. Met dit apparaatje gaan wij dat niet doen, want dan zouden wij ons een oplichter voelen. Wie behoefte heeft aan een differentiële probe zal dus toch dieper in de buidel moeten tasten en een van de apparaten van Hantek, Micsig of Testec moeten aanschaffen.

















