Het principe van fase-aansnij besturing
De leverbare vermogen van de netspanning regelen
Als u het vermogen dat u via de netspanning aan een belasting aanbiedt wilt regelen kunt u gebruik maken van fase-aansnijding. U kunt de effectieve waarde van de netspanning variëren tussen nul en maximum door de netspanning als het ware door een elektronische schakelaar te sturen die, synchroon met de halve perioden van de spanning, de netspanning in- en uitschakelt. Door het moment van inschakelen in de halve periode te beïnvloeden wordt een kleiner of groter deel van de halve periode aan de belasting aangeboden.
Grafische toelichting van het principe
Het principe wordt grafisch toegelicht aan de hand van de grafieken in de onderstaande figuur. In de bovenste grafiek zijn twee perioden van de netspanning getekend. In de tweede en derde grafiek is getekend wat er gebeurt als een elektronische schakelaar een tijdsduur t1 na de nuldoorgang van de sinus wordt gesloten. Het eerste deel van de halve sinus wordt geblokkeerd, slechts dat deel van de halve periode na moment t1 wordt doorgekoppeld naar de belasting. Als u de schakelaar later in de periode sluit, bijvoorbeeld op moment t2 in de onderste grafieken, dan zal een nog kleiner deel van de halve periode aan de belasting worden aangeboden.
Het principe van fase-aansnijding. (© 2020 Jos Verstraten) |
Op deze manier kunt u het vermogen dat de netspanning kan opwekken in de belasting heel soepel regelen tussen nul en de maximale waarde. Belangrijke voorwaarde is uiteraard wél dat de schakelaar weer geopend wordt bij de volgende nuldoorgang van de spanning. Een thyristor of triac is een ideale elektronische schakelaar voor deze toepassing
Als u over dat onderdeel een spanning zet, dan zal het onderdeel sperren en dus als het ware een geopende schakelaar vormen. Zet u echter een smal pulsje op de gate, dan zal het onderdeel ontsteken en in deze toestand blijven totdat de stroom door de thyristor of triac tot onder de houdwaarde daalt.
Het onderdeel is dan te vergelijken met een gesloten schakelaar met een zeer kleine inwendige weerstand. Door de fysische eigenschap dat de halfgeleider uit zichzelf naar sper gaat als de stroom onder de houdwaarde valt, hoeft u geen maatregelen te treffen om het onderdeel precies op de nuldoorgang van de sinus naar sper te sturen. Bij de nuldoorgang is de netspanning immers even nul en zal er ook geen stroom door de kring vloeien. De stroom door de thyristor of triac valt dus onder de houdwaarde en het onderdeel dooft vanzelf. Het enige dat u dus moet doen om een universeel bruikbare vermogensregeling te ontwerpen is een schakeling verzinnen die smalle pulsjes genereert die gesynchroniseerd zijn met de nuldoorgang van de sinus en waarvan u het verschijníngsmoment continu kunt verschuiven over de volledige halve periode van de netspanning. Hiervoor zijn diverse praktische oplossingen verzonnen, van zeer eenvoudige tot zeer ingewikkelde.
Fase-aansnijding contra fase-afsnijding
Zoals reeds in de inleiding geschreven bestaat er een ander principe voor het regelen van het vermogen dat de netspanning kan leveren. Dat principe heet 'fase-afsnijding'. Bij dit principe begint de elektronische schakelaar te geleiden als de netspanning door de nul gaat. Op een bepaald moment in de halve sinus stuurt men de elektronische schakelaar weer naar sper.
Fase-aansnij regelaars zijn geschikt voor alle resistieve (ohmse) belastingen zoals gewone gloeilampen, 230 V halogeenlampen en verwarmingselementen. Daarnaast kunt u alle inductieve belasting zoals motoren en 12 V halogeenlampjes met conventionele trafo´s zonder problemen aansturen.
Fase-afsnij regelaars zijn geschikt voor alle resistieve (ohmse) belasting en alle capacitieve belastingen zoals dimbare elektronische voorschakelapparaten. Fase-afsnij dimmers kunnen echter absoluut niet worden gebruikt met inductieve belastingen zoals motoren, dit zal vrijwel altijd fataal zijn voor de dimmer.
Fase-aansnijding en fase-afsnijding vergeleken. (© 2020 Jos Verstraten) |
Fase-aansnijding met een thyristor
De eenvoudigste schakeling
De eenvoudigste schakeling die het principe van de fase-aansnijding in de praktijk brengt, is getekend in de onderstaande figuur. Stel dat bij het inschakelen de netspanning begint met een positief gerichte halve sinus. De thyristor D1 is gesperd en via de belasting stijgt de spanning op de anode van de thyristor. Tegelijkertijd gaat er via R1 en R2 een stroom lopen die de condensator C1 begint op te laden.
Op een bepaald moment is de condensatorspanning zo ver gestegen dat er een zo grote stroom in de gate gaat lopen dat het onderdeel ontsteekt. Op dat moment gaat de thyristor geleiden. De positieve sinushelft op de anode van de thyristor is dan al gedeeltelijk voorbij. Stelt u de potentiometer R2 bijvoorbeeld op zijn middelste stand in, dan is de positieve sinushelft al half voorbij voordat de thyristor gaat geleiden. De belasting krijgt ook slechts stroom gedurende de helft van de positieve sinushelft en krijgt weinig vermogen toegevoerd. Gedurende de negatieve sinushelft kan de thyristor niet open gaan, het is tenslotte een diode die maar in één richting stroom doorlaat.
Bij de nuldoorgang van de netspanning daalt de stroom door de thyristor tot nul, met andere woorden de thyristor spert. Pas tijdens de volgende positieve sinushelft kan de thyristor weer gaan geleiden. Stelt u R2 op minimale weerstand in, dan is C1 zeer snel opgeladen en zal helemaal in het begin van de positieve sinushelft de thyristor laten ontsteken. Bij maximale weerstand van R2 wordt de oplading van C1 zodanig vertraagd dat de thyristor pas op het allerlaatste stukje van de sinushelft ontsteekt, de belasting krijgt minimaal vermogen.
Eenvoudigste fase-aansnij besturing van een thyristor. (© 2020 Jos Verstraten) |
De schakeling werkt doordat de spanning over de condensator C1 na-ijlt op de netspanning. Men spreekt dan van 'faseverschuiving'. Misschien vraagt u zich af wat hiermee wordt bedoeld. De wisselstroomtheorie komt ter hulp. Een volledige periode van de netspanning wordt ingedeeld in 360 hoekgraden (°). Een RC-kring, zoals in onderstaande figuur voorgesteld, zal een faseverschuiving van maximaal 90° veroorzaken. De spanning over de condensator loopt dus een aantal hoekgraden achter op de netspanning. Dit is fysisch als volgt te verklaren. Het opladen van een condensator via een weerstand vergt een bepaalde tijd. Als die spanning een gelijkspanning is, gebeurt die lading eenmalig.
Na een bepaalde tijd is de condensatorspanning gelijk aan de gelijkspanning en is het systeem in rust. In het getekende voorbeeld is de laadspanning echter een wisselspanning, die sinusvormig van waarde verandert. De condensator C1 wil zijn spanning wel voortdurend aan de variërende sinus aanpassen, maar de laadweerstand R1 belet dit. Gevolg is dat de condensatorspanning voortdurend na-ijlt op de netspanning. Dat noemt met de 'faseverschuiving'. Op tijdstip A is de netspanning reeds nul, terwijl de condensatorspanning nog positief is. Op punt B is de netspanning maximaal negatief, maar is de condensator nog op weg naar die maximum waarde.
Het is duidelijk dat de grootte van de weerstand bepalend is voor de mate van na-ijling van de condensatorspanning.
Samenvattend kunt u stellen dat hoe groter R1, hoe langer het duurt voor de condensator een bepaalde spanning, stel 40 V, heeft bereikt. Bij een kleine waarde van R gebeurt dit bijvoorbeeld op tijdstip C, bij een grote waarde op tijdstip D. Als de thyristor ontsteekt op het moment dat de spanning over de condensator is gestegen tot bijvoorbeeld 40 V, kunt u door regeling van de weerstand R1 het tijdstip van ontsteken regelen.
Het RC-netwerk zorgt voor een spanning waarvan de faseverschuiving regelbaar is. (© 2020 Jos Verstraten) |
Een nadeel van de beschreven schakeling is de gelijkrichtende werking door de thyristor. Het gevolg is dat de negatief gerichte sinushelften niet worden doorgelaten en de belasting maar maximaal de helft van de netspanning kan ontvangen. Dit nadeel kunt u ondervangen door de netspanning eerst gelijk te richten met een diodebrug. Dat betekent dat u de negatieve sinushelften als het ware 'naar boven omklapt' waardoor zij ook positief worden. Dit is voorgesteld in de onderstaande figuur. Met deze schakeling is het mogelijk de belasting van 0 % tot 100 % van het maximaal beschikbare vermogen te regelen. Deze methode wordt echter in de praktijk weinig toegepast, want het gelijkricht probleem kan op eenvoudigere wijze worden opgelost door toepassing van een triac.
Uitbreiding van de schakeling met een bruggelijkrichter. (© 2020 Jos Verstraten) |
Fase-aansnijding met een triac
De eenvoudigste schakeling
Een praktijkschakeling is in de onderstaande figuur gegeven. De grote overeenkomst met de thyristorschakeling valt meteen op en de werking is ook identiek, alleen worden in dit geval ook de negatieve sinushelften doorgelaten en over de lamp gezet.
Het enige wezenlijke verschil bestaat uit de triggerdiode D2. Deze diac is in deze triac-regeling noodzakelijk, omdat een triac een vrij grote ontsteekstroom nodig heeft. Een diac spert en laat dus geen stroom door tot de spanning over het onderdeel gestegen is tot ongeveer 25 V. Condensator C1 kan zich dus eerst tot ongeveer 25 V opladen, voordat de diac open gaat. In de condensator is op dat moment voldoende lading aanwezig om de voor de triac noodzakelijke grote ontsteekstroom te leveren. Let er verder op dat de laadweerstanden nu tussen de belasting en de triac zijn geschakeld. Dit is bij een fase-aansnij besturing met een diac absoluut noodzakelijk!
Fase-aansnij regeling met een triac. (© 2020 Jos Verstraten) |
Het besproken schema werkt goed en is in feite de standaard schakeling in alle goedkope lichtdimmers, maar er valt toch wel wat aan te verbeteren. Tot nu toe is aangenomen dat het doorslaan van de diac geen gevolgen heeft voor de spanning over de condensator. Dat is echter wél het geval en hierdoor ontstaat een verschijnsel dat 'dimmer-hysteresis' wordt genoemd. Het verschijnsel van de hysteresis wordt grafisch toegelicht aan de hand van de grafieken in de onderstaande figuur. In de bovenste grafiek is de spanning over de condensator getekend als de waarde van de weerstanden R1 + R2 groot is.
De condensator kan dan niet opladen tot de doorslagspanning van de diac. De condensatorspanning verloopt keurig sinusvormig. In de tweede grafiek is de situatie getekend als u de weerstandswaarde zo ver verlaagt dat de condensator net tot de ontsteekspanning van de diac kan opladen. Dit gebeurt op tijdstip t1. Het ontsteken van de diac heeft tot gevolg dat er een stroom door het onderdeel gaat vloeien. Deze stroom kan alleen geleverd worden door de condensator. Het gevolg is dat de condensatorspanning opeens iets gaat zakken. Wat er zou gebeuren als die spanningsdaling zich niet voordeed is gestippeld getekend. Bij de volgende halve periode van de netspanning zou de condensatorspanning op tijdstip t2 weer gelijk worden aan de ontsteekspanning van de diac. Maar door de spanningsreductie, als gevolg van de diacstroom, zal dat tweede moment zich iets vroeger in de tijd voordoen, namelijk op moment t'2.
De 'dimmer-hysteresis' grafisch verklaard. (© 2020 Jos Verstraten) |
Wat heeft dit nu tot gevolg voor de belasting? Zonder deze spanningsreductie zou de belasting in de eerste halve periode op tijdstip t1 netspanning ontvangen en in de tweede halve periode op tijdstip t2. Beide tijdstippen zijn even ver verschoven ten opzichte van de nuldoorgang van de netspanning. In beide halve perioden zou er dus een identieke faseverschuiving ontstaan tussen de nuldoorgang van het net en het inschakelen van de belasting. Stel dat de belasting een gloeilamp is. De lamp zou zachtjes gaan opgloeien. Door die plotselinge spanningsval over de condensator zal de lamp in de tweede halve periode eerder gaan branden. De lamp gaat dus in de praktijk niet zachtjes oplichten, maar gaat opeens met een reeds tamelijk grote intensiteit branden. Dit verschijnsel noemt men de 'hysteresis' van de dimmer. Zoals iedereen die al eens ooit een inbouwdimmer geïnstalleerd heeft uit de praktijk weet, vertonen de meeste goedkope lichtdimmers dit effect.
Het compenseren van de hysteresis
Het hysteresis verschijnsel is op een tamelijk eenvoudige manier te compenseren. Hoe dat kan is getekend in de onderstaande figuur. Er zijn nu twee RC-netwerken aanwezig, die door middel van de weerstand R3 met elkaar verbonden zijn. Op het moment dat de spanning over C1 gestegen is tot de doorslagspanning van de diac en de diac stroom uit de condensator gaat halen, zal condensator C2 zijn soortgenoot C1 te hulp komen. De spanningsdaling over C1 wordt snel aangevuld via een stroom die via R4 uit C2 wordt geleverd. Het komt er nu alleen op aan de onderdelen zo te berekenen dat op het kritische moment in de regeling, het moment waarbij de spanning over C1 gelijk wordt aan de doorslagspanning van de diac, de spanning over C2 groot genoeg is om de spanningsreductie over C1 te compenseren.
Het compenseren van de hysteresis. (© 2020 Jos Verstraten) |
Fase-aansnijding bij lage spanningen
Kan het ook voor 12 V halogeen lampjes?
De tot nu toe behandelde schakelingen werken allemaal met de 230 V van de netspanning als voeding en zijn geschikt voor het dimmen van 230 V gloeilampen en halogeen spots. U hebt echter waarschijnlijk nog van die kleine 12 V halogeen steeklampjes die vaak onder aanrechtkasten en in bureaulampen worden toegepast. Zijn deze te dimmen door gebruik te maken van fase-aansnijding?
U kunt de beschreven schakelingen niet toepassen met een wisselspanning van 12 V of 24 V als voeding. U kunt echter wél een ouderwetse gewikkelde trafo gebruiken met een primaire wikkeling voor 230 V en een secundaire voor 12 V of 24 V. U sluit de halogeen steeklampjes gewoon aan op de secundaire wikkeling en u gaat de 230 V wikkeling dimmen.
Een praktische schakeling
In het onderstaand schema is een praktisch bruikbare schakeling getekend die u zonder meer kunt gebruiken voor het dimmen van 12 V halogeen lampjes. Als triac wordt een BT131-600 van NXP (voorheen Philips Semiconductors) toegepast. Deze halfgeleider kan 600 V schakelen en heeft een maximale stroomcapaciteit van 1 A. De triac wordt in een standaard plastic TO-92 behuizing geleverd. Als diac kunt u ieder nog verkrijgbaar type toepassen. Een snelle rondgang door elektronica-shops leert dat u waarschijnlijk, net zoals wij, uitkomt bij de DB3 van STMicroelectronics.
De ene condensator moet een werkspanning van 100 V hebben. De potentiometer is een lineair type en u kunt kiezen tussen een exemplaar van 470 kΩ en eentje van 1 MΩ. Met de eerstgenoemde waarde kunt u een 12 V lampje dimmen tot het zachtjes gloeit. Met de tweede waarde kunt u verder dimmen tot er geen licht meer uitkomt. Het voordeel van het eerste systeem is dat u verplicht bent een aan/uit-schakelaar in het systeem op te nemen. U weet dan zeker dat het lampje absoluut geen stroom verbruikt als u het uitschakelt. Bij het tweede systeem blijft er nog steeds een kleine stroom vloeien als u met de 1 MΩ potentiometer het lampje dooft.
Een fase-aansnij dimmer voor 12 V steeklampjes. (© 2020 Jos Verstraten) |
In de twee onderstaande oscillogrammen ziet u hoe de secundaire spanning van de trafo er uitziet als u de 230 V wikkeling op de beschreven manier gaat dimmen. Deze oscillogrammen zijn opgenomen met een secundaire belasting met twee 12 V G4 steeklampjes van 20 W.
De secundaire spanning van 12 V bij een primair aangesneden trafo. (© 2020 Jos Verstraten) |
Fase-aansnijding met een stuurspanning
Stuurspanning in plaats van potentiometer
Soms is het erg onhandig dat de potentiometer waarmee u de mate van fase-aansnijding regelt rechtstreeks met de netspanning verbonden is. Bij een heleboel vermogensregelingen wilt u immers het vermogen kunnen regelen door middel van een stuurspanning, bijvoorbeeld een gelijkspanning tussen 0 V en 10 V. Bij 0 V mag de belasting geen vermogen verbruiken, bij 10 V moet de belasting volledig met het net verbonden worden en maximaal vermogen consumeren. Dergelijke systemen bestaan en zijn niet eens zo moeilijk zélf te ontwerpen. Hoewel er verschillende systemen bestaan om een triac door middel van fase-aansnij besturing uit een gelijkspanning te regelen, is de hier beschreven methode het meest betrouwbare.
Het principe van de regeling
De principiële werking volgt uit het blokschema van de onderstaande figuur. Uit de 230 V netspanning wordt via een transformator (dit kan de voedingstrafo zijn) een puls Ua afgeleid, die optreedt rond de nuldoorgang van de sinussen van het net. Deze puls wordt gebruikt voor het starten van een zaagtandgenerator, die een zaagtand met negatieve helling genereert. Bij de start van de cyclus is de spanning dus maximaal en deze zal lineair dalen tot nul. De zaagtand Uz is dank zij de pulsen gesynchroniseerd met de halve perioden van de netspanning.
Deze zaagtand Uz wordt in een comparator vergeleken met de stuurspanning Ustuur tussen 0 V en +10 V. Het resultaat is een puls Uc, die positief is als de stuurspanning groter is dan de zaagtandspanning. De uitgangsspanning van de comparator Uc wordt samen met de allereerste puls Ua aangeboden aan een
poort, die er voor zorgt dat de uitgangsspanning Ug positief wordt op het moment dat Uc positief wordt en weer naar nul gaat op het moment dat de puls Ua verschijnt. De staart wordt als het ware van de pulsen Uc afgeknipt.
Het blokschema van de fase-aansnijding met gelijkspanning. (© 2020 Jos Verstraten) |
De voordelen van het systeem
Deze pulsbreedte modulatie is vanwege de onderstaande redenen de meest betrouwbare methode om de fase-aansnijding van het wisselspanningsnet te regelen:
- Gedurende de volledige geleidingsperiode van de triac wordt er een ontsteekstroom in de gate gestuurd. De triac kan dus nooit door stoorspanningen onverwacht naar sper schakelen en zal, ook bij zeer kleine belastingen, toch blijven geleiden.
- De gate-stroom valt weg net voordat de sinus door nul gaat. Er bestaat dus absoluut geen gevaar dat de triac gaat 'happen': het per ongeluk in geleiding blijven doordat er op de gate rond de nuldoorgang van de sinus een signaal ontstaat.
- De ontsteekpulsen voor de gate kunnen zonder problemen galvanisch gescheiden van de ene naar de andere schakeling worden overgebracht door middel van een optische koppelaar.
- Er moeten al zeer grote stoorpulsen op de netspanning verschijnen alvorens het synchronisatie-systeem in de war raakt.
Van blokschema naar praktijk
Het besturen van een triac met behulp van een gelijkspanning komt zo vaak in de ontwerppraktijk voor, dat het ons een goed idee leek het blokschema van de bovenstaande figuur te concretiseren. De in de volgende drie schema's voorgestelde schakeling is tientallen keren toegepast in 2 kW dimmers voor theaterspots en werkt gegarandeerd.
De zaagtandgenerator
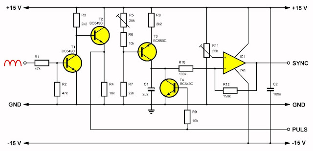
De netgesynchroniseerde zaagtandgenerator is het moeilijkste deel van de schakeling. De meeste zaagtanden starten bij 0 V en stijgen dan lineair naar een bepaalde maximale waarde. Deze zaagtand start echter bij een bepaalde positieve waarde en daalt dan lineair naar 0 V. Toch kan deze spanning vrij eenvoudig worden gegenereerd. Het schema van de zaagtandgenerator is getekend in de onderstaande figuur. De uit de nettrafo afgeleide spanning Us wordt aangeboden aan de basis van transistor T1.
Deze zal in geleiding gestuurd worden, behalve rond de nuldoorgang van de sinus van de netspanning. Het signaal Us wordt dan immers klein en de spanningsdeler R1/R2 zorgt ervoor dat de basis/emitter-spanning kleiner wordt dan de 0,65 V geleidingsspanning. Op de collector van deze transistor ontstaat dus de smalle positieve puls Ua rond de nuldoorgang van het net. Deze spanning wordt aangeboden aan de emittervolger T2 en u vindt hetzelfde signaal Ua terug over weerstand R4, maar nu in staat de voor het aansturen van alle schakelingen noodzakelijke stroom te leveren. Transistor T3 is geschakeld als eenvoudige stroombron. De constante stroom die deze halfgeleider levert wordt bepaald door de stand van de loper van de instelpotentiometer R5. De constante stroom, die door de collector geleverd wordt, laadt condensator C1 op. Over dit onderdeel ontstaat dus een lineair stijgende spanning.
Transistor T4 sluit deze condensator kort telkens als er een puls Ua verschijnt. Het gevolg is dat over de condensator een stijgende zaagtand ontstaat, die mooi synchroon loopt met de halve perioden van de netspanning.
Uit de bespreking van de principiële werking in de vorige paragraaf bleek echter dat u een dalende zaagtand nodig hebt. Vandaar de operationele versterker IC1. Deze trap is als inverterende verschilversterker geschakeld. De zaagtand wordt aangeboden aan de inverterende ingang. De weerstandsdeler R10/R12 stelt de operationele versterker als inverterende versterker in. Op de uitgang zou (met de niet-inverterende ingang aan de massa gedacht) dus een zaagtand verschijnen, die geïnverteerd is ten opzichte van de ingangsspanning. Het gevolg zou een dalende zaagtand zijn, die echter tussen 0 V en ongeveer -8 V zou verlopen. Dit signaal moet als het ware 8 V 'opgekrikt' worden om gelijk te worden aan het signaal dat nodig is. Vandaar dat de niet-inverterende ingang van de versterker niet aan de massa is geschakeld maar aan de loper van de instelpotentiometer R11.
Met dit onderdeel is het mogelijk de positieve ingang van de op-amp op een bepaalde constante positieve spanning in te stellen. Het is deze spanning, die er voor zorgt dat de zaagtand op de uitgang van de op-amp verloopt zoals geschetst in de grafiek als Uz. Door het verdraaien van de potentiometer kunt u de uitgangsspanning zo instellen, dat de laagste top precies gelijk valt met de 0 V as.
Deze zaagtand, de SYNC, en de positieve nuldoorgangspuls, de PULS, worden gebruikt in de pulsbreedte modulator, die de stuurspanning voor de triac genereert.
De praktische schakeling van de zaagtandgenerator. (© 2020 Jos Verstraten) |
In feite is dat, zoals blijkt uit het onderstaande schema, niets meer dan een als comparator geschakelde operationele versterker IC3 en een spanning-naar-stroom omzetter. De SYNC-zaagtand wordt via een instelpotentiometer R19 aangeboden aan de inverterende ingang van de operationele versterker IC3. De stuurspanning STUUR tussen 0 V en +10 V gaat naar de niet-inverterende ingang. De comparator levert een positieve puls af op het moment dat de stuurspanning groter is dan de zaagtand. Door dit effect ontstaat op de uitgang een positieve puls, waarvan de voorflank heen en weer schuift als u de grootte van de stuurspanning varieert.
De comparator IC3 is, door het aanbrengen van een grote terugkoppelweerstand R16 tussen uitgang en positieve ingang, voorzien van een kleine hysteresis. Door deze extra weerstand zal het omklappunt van de comparator niet beïnvloed worden door eventuele rimpel of ruis op de stuurspanning.
De operationele versterker IC3 wordt symmetrisch gevoed. De uitgangspuls springt dus heen en weer tussen -15 V en +15 V. Met een negatieve spanning kunt u echter niets beginnen en vandaar dat deze door de diode D1 wordt kortgesloten naar de massa. De in breedte gemoduleerde puls gaat naar de basis van de emittervolger T5. Als de puls aanwezig is, gaat de transistor geleiden en stuurt een stroom van ongeveer 25 mA door de infrarode LED van de opto-coupler IC2.
U moet er nu nog voor zorgen dat de ontsteekpuls van de triac in ieder geval verdwenen is rond de nuldoorgang van de net-sinus. Vandaar transistor T6, die het signaal op de basis van T5 kortsluit naar massa als de nuldoorgangs-puls 'PULS' verschijnt.
De praktische schakeling van de opto-coupler sturing. (© 2020 Jos Verstraten) |
De triac-schakeling
Het schema van de triac-schakeling is getekend in de onderstaande figuur. De foto-transistor van de optische koppelaar IC2 staat in serie met een weerstand R20 tussen de EIGEN voedingsspanning van +15 V en de nul (N) van het net. Als de LED van de koppelaar licht uitstraalt (de in breedte gemoduleerde puls is aanwezig) gaat de foto-transistor geleiden en verschijnt de volle +15 V over weerstand R20. Dit signaal wordt aangeboden aan de emittervolger T7 en stuurt nadien via de voorschakelweerstand R22 een stroom van ongeveer 35 mA in de gate van de triac D6.
De praktische schakeling rond de triac. (© 2020 Jos Verstraten) |
U mag de +15 V voeding die in de bovenstaande figuur is getekend UITSLUITEND gebruiken voor het voeden van de triac-schakeling. Deze voeding hangt immers met één pool rechtstreeks aan de netspanning. Het kan dus levensgevaarlijk zijn deze voeding en de gevoede schakeling aan te raken en daarom mag u deze alleen in dit circuit gebruiken en nergens anders.
Ontstoren bij fase-aansnijding absoluut noodzakelijk
Inleiding
Een artikel over de werking van fase-aansnijding is niet volledig zonder aandacht te besteden aan de noodzakelijke ontstoortechnieken. In schakelingen die werken met fase-aansnijding ontstaan per definitie grote, snel opkomende stromen. De steile voorflanken van deze stroompulsen bevatten vele hogere harmonischen zodat u in de schakeling, die in principe maar op 50 Hz werkt, toch heel wat hoge frequenties kunt aantreffen! Die hoogfrequente signalen vloeien voornamelijk door de verbindingsdraden tussen de thyristor of de triac en de belasting. In de praktijk zijn die vaak tientallen meter lang, zodat deze draden werkelijk uitstekende zendantennes zijn en de hoogfrequente elektromagnetische golven rijkelijk over de omgeving uitsproeien.
Wees verantwoordelijk!
In de bovenstaande figuur ziet u een aantal onderdelen die niets te maken hebben met de werking van de triac, maar alles met het zo goed mogelijk onderdrukken van deze hoogfrequentie stoorsignalen: L1, L2, C5, C6, C7 en C8. Deze LC-netwerken vormen laagdoorlaat filters die de hoogfrequente stoorsignalen met tientalen dB's onderdrukken en de 50 Hz van het net zo goed als ongestoord doorlaten.
Zes dure componenten voor de ontstoring? Niet iets teveel van het goede? Nee, absoluut niet! Het bekende systeem dat u in goedkope dimmertjes aantreft en dat bestaat uit één condensatortje en één klein ringvormig ontstoorspoeltje is écht niet voldoende.
Ontstoren volgens de regels
Goed ontstoren is een kunst en vandaar dat er op dit blog een uitgebreid artikel aan deze kunst is gewijd. Wij adviseren u ten stelligste dit artikel goed te lezen als u met fase-aansnijding aan de slag gaat:
Know-how: ontstoren van schakelingen
Koop uw triac dimmer bij Amazon
