Inleidende achtergrondinformatie
Veel toegepast in de industrie
Er zal geen nieuw gebouwde brug worden vrijgegeven voor het verkeer zonder dat eerst de stevigheid van deze brug is gecontroleerd door de constructie vol te hangen met rekstrookjes. Hetzelfde geldt voor pijlers en steunbalken van gebouwen en in feite voor iedere constructie waarvan moet worden onderzocht of zij bestand is tegen mechanische belastingen. Op dezelfde manier wordt onderzocht of een pijpleiding wel bestand is tegen de druk van het gas of de vloeistof die door de leiding wordt geperst. In de onderstaande foto ziet u bijvoorbeeld een toepassing waarbij twee rekstrookjes worden gebruikt voor het meten van de uitzetting onder druk van een koppelstuk voor een pijpleiding.
![]() |
| Een toepassing van rekstrookjes. (© omega.com) |
Wat is rek?
Rek is de hoeveelheid deformatie of vervorming van een lichaam als gevolg van een hierop uitgeoefende kracht. Meer specifiek wordt de rek, voorgesteld door de Griekse letter ε (epsilon), gedefinieerd als de fractionele verandering in de lengterichting, zie de onderstaande figuur.
Met L wordt de lengte van het voorwerp in rust weergegeven. Met ΔL, uit te spreken als delta-L, wordt de toename van de lengte weergegeven die ontstaat door het uitoefenen van een kracht F in de lengterichting op het voorwerp. Zo'n kracht wordt een 'laterale' kracht genoemd.
De rek wordt dan gedefinieerd door de formule:
ε = ΔL / L
Rek kan zowel positief als negatief zijn:
- Positief noemt men uitrekbaar of tensile.
- Negatief noemt men samendrukbaar of compressive.
Alhoewel dimensieloos wordt rek soms uitgedrukt in de bekende lengte-eenheden zoals mm/m (millimeter per meter). In de praktijk is de grootte van de gemeten rek uiterst klein. Daarom wordt het verschijnsel vaak uitgedrukt in microrek (με), hetgeen overeenkomt met één/miljoenste van de eenheid ε.
De rek van Poisson
Wanneer u een staaf uitrekt door middel van een axiale kracht, zoals in de bovenstaande figuur, dan wordt de omvang D van de staaf uitgerokken in laterale richting, dus in de lengterichting van de staaf. Dit fenomeen wordt de rek van Poisson genoemd en voorgesteld door ετ. De grootte van deze samentrekking is materiaalafhankelijk en wordt uitgedrukt door de verhouding van Poisson, voorgesteld door v.
De verhouding van Poisson van een materiaal wordt gedefinieerd als de negatieve verhouding van de rek in transversale richting (loodrecht op de kracht) ten opzichte van de rek in laterale richting (parallel aan de kracht), ofwel:
v = -[ετ / ε]
De verhouding van Poisson voor staal loopt bijvoorbeeld van 0,25 tot 0,3.
Rek door een transversale kracht
Niet iedere rek is een gevolg van een laterale kracht. Rek kan ook ontstaan doordat u een kracht transversaal of loodrecht op een voorwerp uitoefent. Zoals geschetst in de onderstaande figuur zal het voorwerp hierdoor gaan verbuigen. Het materiaal vervormt en wordt aan de bovenzijde uitgerokken en aan de onderzijde samengedrukt. Ook dit is een vorm van rek, want op miniatuur schaal kunt u de twee oppervlakken van het materiaal beschouwen als bestaande uit rechte lijnstukjes die voldoen aan de hogervermelde definitie van rek.
Wat zijn rekstrookjes?
Een rekstrookje, in het Engels 'strain gauge' genoemd, is een opnemer voor het meten van de kleine lengteveranderingen die ontstaan door rek. Het is in wezen niet meer dan een draad met een bepaalde weerstand. Als deze draad van lengte verandert doordat er krachten op worden uitgeoefend zal ook de weerstand variëren. Een dikkere draad resulteert in een lagere weerstand, een dunnere draad levert een hogere weerstand op. De vervorming van de weerstandsdraad in een rekstrookje is, overdreven voorgesteld, geschetst in de onderstaande figuur.
Hoewel er andere methoden zijn om rek te meten, wordt toch doorgaans het in wezen zeer ouderwets rekstrookje toegepast. Het oermodel van het rekstrookje werd reeds in 1938 ontwikkeld door E. Simmons (Caltech) en A. Ruge (MIT). Zo'n rekstrookje bestaat uit een heel dunne zigzaggend op een drager aangebrachte weerstandsdraad of, meer algemeen, uit een dunne metalen folie in de vorm van een rasterpatroon. Het rasterpatroon impliceert een maximale hoeveelheid metalen draad of folie, die blootstaat aan rek in de parallelle richting, zie de onderstaande figuur. Dit is een voorbeeld van een ook nu nog vaak toegepast zogenaamd 'enkelvoudig lineair rekstrookje'.
Het dwarsdoorsnedegebied van het raster is minimaal om het effect te reduceren van loodrechte rek. Het raster is aangebracht op een dunne ondergrond die de drager wordt genoemd en die meestal rechtstreeks op het te testen object wordt gelijmd. Zodoende wordt de rek die het te testen object ondergaat rechtstreeks overgedragen op het rekstrookje, dat reageert met een verandering van de elektrische weerstand. Binnen zekere grenzen is deze relatieve weerstandsverandering vrijwel lineair evenredig met de relatieve lengteverandering, ofwel met de rek van de weerstandsdraad.
De weerstand van een rekstrookje
De weerstand van een rekstrookje voldoet uiteraard aan de algemene wetten van de elektriciteit. Uit deze wetten weten wij dat de weerstand van een draad gegeven wordt door de formule:
R = ρ ● l / A
waarin:
- R: de weerstand van de draad in ohm.
- ρ: de soortelijke weerstand van het materiaal van de draad in ohm-meter.
- l: de totale lengte van de draad in meter.
- A: de diameter van de draad in vierkante meter.
Uitvoeringsvormen
Naast de voorgestelde standaard uitvoeringsvorm van een enkelvoudig rekstrookje, worden er complexere exemplaren op de markt gebracht. Meestal worden deze gebruikt bij metingen in materiaalanalyse. Met deze samengestelde rekstrookjes kunt u de rek in diverse richtingen meten. In de onderstaande figuur is een aantal praktische uitvoeringsvormen van rekstrookjes voorgesteld:
(a) Lineair rekstrookje.
(b) Temperatuur gecompenseerd rekstrookje.
(c) V-vorm rekstrookje.
(d) Dubbele-brug rekstrookje.
(e) Rosette rekstrookje.
(f) Kettingvormig rekstrookje.
(g) Volle brug rekstrookje.
(h) Cirkelmembraan rekstrookje.
Met L wordt de lengte van het voorwerp in rust weergegeven. Met ΔL, uit te spreken als delta-L, wordt de toename van de lengte weergegeven die ontstaat door het uitoefenen van een kracht F in de lengterichting op het voorwerp. Zo'n kracht wordt een 'laterale' kracht genoemd.
De rek wordt dan gedefinieerd door de formule:
ε = ΔL / L
Rek kan zowel positief als negatief zijn:
- Positief noemt men uitrekbaar of tensile.
- Negatief noemt men samendrukbaar of compressive.
Alhoewel dimensieloos wordt rek soms uitgedrukt in de bekende lengte-eenheden zoals mm/m (millimeter per meter). In de praktijk is de grootte van de gemeten rek uiterst klein. Daarom wordt het verschijnsel vaak uitgedrukt in microrek (με), hetgeen overeenkomt met één/miljoenste van de eenheid ε.
![]() |
| De definitie van het begrip rek. (© 2023 Jos Verstraten) |
De rek van Poisson
Wanneer u een staaf uitrekt door middel van een axiale kracht, zoals in de bovenstaande figuur, dan wordt de omvang D van de staaf uitgerokken in laterale richting, dus in de lengterichting van de staaf. Dit fenomeen wordt de rek van Poisson genoemd en voorgesteld door ετ. De grootte van deze samentrekking is materiaalafhankelijk en wordt uitgedrukt door de verhouding van Poisson, voorgesteld door v.
De verhouding van Poisson van een materiaal wordt gedefinieerd als de negatieve verhouding van de rek in transversale richting (loodrecht op de kracht) ten opzichte van de rek in laterale richting (parallel aan de kracht), ofwel:
v = -[ετ / ε]
De verhouding van Poisson voor staal loopt bijvoorbeeld van 0,25 tot 0,3.
Rek door een transversale kracht
Niet iedere rek is een gevolg van een laterale kracht. Rek kan ook ontstaan doordat u een kracht transversaal of loodrecht op een voorwerp uitoefent. Zoals geschetst in de onderstaande figuur zal het voorwerp hierdoor gaan verbuigen. Het materiaal vervormt en wordt aan de bovenzijde uitgerokken en aan de onderzijde samengedrukt. Ook dit is een vorm van rek, want op miniatuur schaal kunt u de twee oppervlakken van het materiaal beschouwen als bestaande uit rechte lijnstukjes die voldoen aan de hogervermelde definitie van rek.
![]() |
| Rek die ontstaat door buiging van een voorwerp. (© 2023 Jos Verstraten) |
Wat zijn rekstrookjes?
Een rekstrookje, in het Engels 'strain gauge' genoemd, is een opnemer voor het meten van de kleine lengteveranderingen die ontstaan door rek. Het is in wezen niet meer dan een draad met een bepaalde weerstand. Als deze draad van lengte verandert doordat er krachten op worden uitgeoefend zal ook de weerstand variëren. Een dikkere draad resulteert in een lagere weerstand, een dunnere draad levert een hogere weerstand op. De vervorming van de weerstandsdraad in een rekstrookje is, overdreven voorgesteld, geschetst in de onderstaande figuur.
| De vervorming van de rekdraad als gevolg van een kracht. (© 2023 Jos Verstraten) |
Hoewel er andere methoden zijn om rek te meten, wordt toch doorgaans het in wezen zeer ouderwets rekstrookje toegepast. Het oermodel van het rekstrookje werd reeds in 1938 ontwikkeld door E. Simmons (Caltech) en A. Ruge (MIT). Zo'n rekstrookje bestaat uit een heel dunne zigzaggend op een drager aangebrachte weerstandsdraad of, meer algemeen, uit een dunne metalen folie in de vorm van een rasterpatroon. Het rasterpatroon impliceert een maximale hoeveelheid metalen draad of folie, die blootstaat aan rek in de parallelle richting, zie de onderstaande figuur. Dit is een voorbeeld van een ook nu nog vaak toegepast zogenaamd 'enkelvoudig lineair rekstrookje'.
Het dwarsdoorsnedegebied van het raster is minimaal om het effect te reduceren van loodrechte rek. Het raster is aangebracht op een dunne ondergrond die de drager wordt genoemd en die meestal rechtstreeks op het te testen object wordt gelijmd. Zodoende wordt de rek die het te testen object ondergaat rechtstreeks overgedragen op het rekstrookje, dat reageert met een verandering van de elektrische weerstand. Binnen zekere grenzen is deze relatieve weerstandsverandering vrijwel lineair evenredig met de relatieve lengteverandering, ofwel met de rek van de weerstandsdraad.
| De standaard uitvoering van een enkelvoudig lineair rekstrookje. (© AliExpress) |
De weerstand van een rekstrookje
De weerstand van een rekstrookje voldoet uiteraard aan de algemene wetten van de elektriciteit. Uit deze wetten weten wij dat de weerstand van een draad gegeven wordt door de formule:
R = ρ ● l / A
waarin:
- R: de weerstand van de draad in ohm.
- ρ: de soortelijke weerstand van het materiaal van de draad in ohm-meter.
- l: de totale lengte van de draad in meter.
- A: de diameter van de draad in vierkante meter.
Uitvoeringsvormen
Naast de voorgestelde standaard uitvoeringsvorm van een enkelvoudig rekstrookje, worden er complexere exemplaren op de markt gebracht. Meestal worden deze gebruikt bij metingen in materiaalanalyse. Met deze samengestelde rekstrookjes kunt u de rek in diverse richtingen meten. In de onderstaande figuur is een aantal praktische uitvoeringsvormen van rekstrookjes voorgesteld:
(a) Lineair rekstrookje.
(b) Temperatuur gecompenseerd rekstrookje.
(c) V-vorm rekstrookje.
(d) Dubbele-brug rekstrookje.
(e) Rosette rekstrookje.
(f) Kettingvormig rekstrookje.
(g) Volle brug rekstrookje.
(h) Cirkelmembraan rekstrookje.
| Verschillende uitvoeringsvormen van rekstrookjes. (© 2020 Sensors) |
De montage van rekstrookjes
Het is zeer belangrijk dat u een rekstrookje correct monteert op het te testen object. Alleen dán wordt de rek nauwkeurig van het te testen object, via de lijm en de drager van het rekstrookje, overgebracht op de folie zélf. Fabrikanten van rekstrookjes vormen de beste informatiebron voor een juiste montage van de door hun geleverde rekstrookjes.
De te gebruiken lijmsoort wordt voornamelijk bepaald door de ruwheid van het oppervlak van het proefstuk. Het rekstrookje moet namelijk zo dicht mogelijk op het proefstuk liggen om de mechanische vervorming van het proefstuk zo goed mogelijk te kunnen volgen. Bij een glad oppervlak kunt u een-seconde lijm op acrylaat-basis gebruiken. Bij een ruw oppervlak moet u een vullende lijm kiezen om een zo ideaal mogelijk contact te krijgen.
Het is niet de bedoeling dat de vaak stugge aansluitdraadjes een extra mechanische spanning op het rekstrookje uitoefenen. Deze spanning zou de gemeten rek van het object dat wordt getest kunnen verstoren. Vandaar dat vaak wordt gekozen voor een aansluiting in twee stappen. Het rekstrookje wordt, samen met een aansluitstripje (de 'terminal'), op het te testen voorwerp gelijmd. Het rekstrookje wordt met twee zeer dunne en flexibele koperdraadjes verbonden met de terminal. Op dit aansluitstripje kunt u vervolgens de twee dikkere montagedraadjes solderen die het rekstrookje verbinden met de meetschakeling.
| Met deze aansluitmethode wordt het rekstrookje minimaal mechanisch belast. (© 2020 Omega.co.uk, edit Jos Verstraten) |
Het werken met een rekstrookje in de praktijk
Om rekstrookjes op een goede manier aan te brengen is enige zorgvuldigheid vereist. Vandaar dat het verstandig is om volgens onderstaand schema te werken.
- Noteer de GF-factor (lees verder) die op de verpakking staat.
- Zorg dat het oppervlak waarop het rekstrookjes geplaatst moet worden goed schoon, droog en vooral vetvrij is. Maak zo nodig het oppervlak vetvrij met alcohol, of schuur het oppervlak licht.
- Voorzie het rekstrookje van een stukje tape.
- Breng het rekstrookje met de tape op de juiste plaats op het proefstuk aan. Let op dat de tekst op het rekstrookje leesbaar is als het rekstrookje op het proefstuk zit, omdat er anders kortsluiting van het rekstrookje kan optreden door de geleiding van het proefstuk.
- Breng de lijm aan.
- Klap het rekstrookje om zodat het op het proefstuk komt te liggen.
- Leg over het rekstrookje een stukje teflonfolie.
- Druk het rekstrookje aan en wacht tot de lijm voldoende is gehard, wrijf de eventuele luchtbellen tussen het te lijmen oppervlak en het rekstrookje uit.
- Verwijder het teflon en het stukje tape.
- Laat het geheel nu verder uitharden (droogtijd volgens lijmverpakking).
- Voer, ter controle, een weerstandsmeting uit tussen het rekstrookje en het proefstuk. Deze weerstand moet oneindig hoog zijn.
- Lijm de terminal op het proefstuk en soldeer de aansluitdraden van het rekstrookje aan de terminal.
- Meet de weerstand van het rekstrookje, deze moet ongeveer gelijk zijn aan de waarde in de specificaties.
- Als blijkt dat alles goed is isoleert u de aansluitingen op de terminal met lijm.
| Het aanbrengen van de lijm op het proefstuk. (© VPG-TV) |
Specificaties van rekstrookjes
De afmetingen van rekstrookjes
In dit artikel wordt steeds het verkleinwoord 'rekstrookje' en nooit 'rekstrook' gebruikt. Niet ten onrechte, want de meeste exemplaren die u kunt kopen zijn erg klein. Als voorbeeld wordt in de onderstaande foto het type BF350-3AA voorgesteld. De afmetingen bedragen slechts 7,1 mm bij 4,1 mm. Het onderdeel is niet veel dikker dan de plakband die u thuis hebt liggen. Het gevoelige element heeft een dikte van slechts 5 μm, de drager is 45 μm dik!
| De afmetingen van type BF350-3AA. (© 2023 Jos Verstraten) |
De weerstand van het rekstrookje
Rekstrookjes zijn verkrijgbaar met weerstandswaarden van 30 Ω tot 3.000 Ω, waarbij 120 Ω, 350 Ω en 1.000 Ω de meest gangbare waarden zijn. Bij dure industriële exemplaren kan de tolerantie op deze parameter kleiner zijn dan ±0,3 %.
De maximale spanning
Over een rekstrookje mag u een bepaalde maximale spanning aanleggen. In de specificaties van leverbare typen komen wij waarden tegen van 4,0 Veff tot 75 Veff. Het feit dat deze parameter de eenheid Veff heeft duidt er op dat het de bedoeling is dat u de weerstandsvariatie meet door middel van een wisselspanning. Bij toepassingen waar nauwkeurigheid niet zo'n grote rol speelt wordt echter ook gewerkt met gelijkspanningsvoeding.
De rekfactor GF
Een fundamentele parameter van een rekstrookje is diens gevoeligheid voor rek, uitgedrukt door de rekfactor GF (Gauge Factor). Deze rekfactor wordt gedefinieerd als de verhouding van de fractionele verandering van de elektrische weerstand ten opzichte van de fractionele verandering in lengte (rek):
GF = [∆R / R] / [∆L /L]
Deze formule kan ook worden geschreven als:
GF = [∆R / R] / ε
De rekfactor voor metalen rekstrookjes ligt meestal rond de 2.
De temperatuurinvloeden
U wilt uiteraard dat de weerstand van het rekstrookje alleen verandert ten gevolge van de rek die erop wordt uitgeoefend. Echter, het materiaal van het rekstrookje en het materiaal waarop het rekstrookje wordt bevestigd zullen ook reageren op temperatuurveranderingen. Fabrikanten van rekstrookjes trachten de temperatuurgevoeligheid zo gering mogelijk te houden door het materiaal van het rekstrookje tijdens de fabricage te compenseren voor thermische uitzetting van het specifieke materiaal waarvoor het rekstrookje is bedoeld. Hoewel gecompenseerde rekstrookjes de thermische gevoeligheid reduceren, is een volledige compensatie toch niet mogelijk.
Neem bijvoorbeeld een rekstrookje dat is gecompenseerd voor aluminium met een temperatuurcoëfficiënt van 23 ppm/°C. Met een nominale weerstand van 1.000 Ω en een GF van 2 zal de rekfout nog steeds 11,5 µε/°C bedragen. Daarom is extra temperatuurcompensatie van belang, hetgeen een later te bespreken schakeltechnisch probleem is.
De niet-lineariteit
In de inleiding werd reeds gesteld dat rekstrookjes van weerstandsdraad binnen een bepaald bereik tamelijk lineair reageren op de lengtevariatie. Toch zit er ook in dit gebied een bepaalde niet-lineariteit, voorgesteld in de onderstaande figuur.
| De niet-lineariteit van een rekstrookje. (© 2023 Jos Verstraten) |
Metingen met rekstrookjes
Hoe het werkt
In de onderstaande figuur hebben wij het principe van de meting nog eens duidelijk voorgesteld. Op een voorwerp is een rekstrookje geplakt. Als dit voorwerp gaat verbuigen gaat het rekstrookje iets samengedrukt of uitgerekt worden. De weerstandsdraad in de folie wordt dus iets langer en dunner of iets korter en dikker dan in rust. Deze kleine weerstandsvariatie is een maat voor de verbuiging van het voorwerp en u moet deze weerstandsvariatie zo nauwkeurig mogelijk meten.
| Het principe van rekmeting door middel van weerstandsvariaties. (© 2023 Jos Verstraten) |
Zeer kleine meetwaarden!
In de praktijk levert een rekmeting zelden hoeveelheden rek op die groter zijn dan enkele millimeter per meter. Daarom vereist het meten van rek een nauwkeurige meting van zeer kleine weerstandsveranderingen. Stel dat bijvoorbeeld een testobject een rek van 500 µε ondergaat. Een rekstrookje met een rekfactor van GF = 2 zal een verandering in de elektrische weerstand laten zien van slechts:
2 ● (500 ● 10-6) = 0,1 %.
Voor een rekstrookje met een weerstand van 120 Ω betekent dit een verandering van slechts 0,12 Ω.
Brugschakeling noodzakelijk
Om dergelijke kleine weerstandsveranderingen te kunnen meten en om tevens de temperatuurgevoeligheid te compenseren, worden rekstrookjes altijd toegepast in een brugconfiguratie met een goed gestabiliseerde spanning als bron. De standaard brug van Wheatstone, voorgesteld in de onderstaande figuur, bestaat uit vier weerstanden waaraan een voedingsspanning Uex wordt toegevoerd. De uitgangsspanning van de brug, Uo, wordt gegeven door de formule die in de figuur is opgenomen.
Uit deze vergelijking kan worden afgeleid dat als R1/R2 = R3/R4 de uitgangsspanning Uo gelijk zal zijn aan nul. Onder deze voorwaarden wordt gezegd dat de brug 'in balans' is. Elke verandering in de weerstand van een willekeurige arm van de brug zal er toe leiden dat de uitgangsspanning ongelijk wordt aan nul.
Wordt R4 in de brug vervangen door een rekstrookje, dan zal elke verandering in de weerstand van dat rekstrookje een onbalans van de brug tot gevolg hebben en een uitgangsspanning opleveren die afwijkt van nul. Wanneer de weerstand in rust van het rekstrookje wordt aangeduid met Rg, dan kan de door de rek veroorzaakte weerstandsverandering ∆R, worden uitgedrukt als:
∆R = Rg ● GF ● ε
Als u R1 = R2 kiest kan de bovenstaande brugvergelijking worden herschreven om Uo/Uex uit te drukken als een functie van de rek, zie de onderstaande figuur. De aanwezigheid van de factor tussen de grote haken houdt rekening met de niet-lineariteit van het rekstrookje.
Eigenschappen van de 'quarter bridge'
Een schakeling waarbij één rekstroookje wordt toegepast wordt 'kwart brug' of 'quarter bridge' genoemd. Het signaal dat uit de brug komt wordt versterkt, gemeten en eventueel verwerkt. Omdat het uitgangssignaal erg klein is en kleine gelijkspanningen moeilijk nauwkeurig en zonder drift zijn te versterken wordt meestal gebruik gemaakt van wisselspanning om de brug te voeden.
Ideaal is een volkomen symmetrisch opgebouwde brug van Wheatstone. Niet alleen de weerstand van de rekstrookjes in de brug maar ook de verbindingsleidingen van en naar de brug moeten zo symmetrisch mogelijk te zijn. Dat wil zeggen dat de elementen dezelfde soortelijke weerstand, doorsnede, lengte en temperatuurscoëfficiënt moeten hebben om een optimaal meetresultaat verkrijgen.
Temperatuurcompensatie
Door gebruik te maken van twee rekstrookjes in de brug kunt u de invloed van de temperatuur minimaliseren. Het ene vervangt R4 in de brug, het andere R3. In de onderstaande figuur is bijvoorbeeld een configuratie weergegeven met twee identieke rekstrookjes, waarbij het ene rekstrookje actief is en het tweede rekstrookje loodrecht ten opzichte van de uitgeoefende rek is aangebracht. De rek heeft dus weinig effect op het tweede rekstrookje, dat een dummy rekstrookje wordt genoemd. Wél zal elke temperatuurverandering de beide rekstrookjes op eenzelfde manier beïnvloeden. Omdat de temperatuursveranderingen voor beide rekstrookjes gelijk zijn zal de verhouding van hun respectieve weerstand niet veranderen en de effecten van temperatuurschommelingen zullen minimaal zijn.
Verhogen van de gevoeligheid door een 'half bridge'
De gevoeligheid van de brug voor rek kan worden verdubbeld door de beide rekstrookjes in verschillende richtingen actief te maken. In de onderstaande figuur is bijvoorbeeld een toepassing geschetst waarbij met twee rekstrookjes wordt gewerkt om de buiging van een metalen balk te kunnen registreren. Het ene rekstrookje is gemonteerd voor uitrekken en het andere is gemonteerd voor samendrukken. Deze zogenaamde 'halve brug configuratie' of 'half bridge' levert een lineaire uitgangsspanning en verdubbelt bij benadering het uitgangssignaal van de schakeling met een kwart brug. Als de weerstand van het ene rekstrookje toeneemt met ∆R zal de weerstand van het andere rekstrookje afnemen met ∆R. De brug komt dus, bij eenzelfde hoeveelheid rek, meer uit evenwicht dan bij gebruik van slechts één rekstrookje.
Verhogen van de gevoeligheid door een 'full bridge'
De gevoeligheid van het systeem kan nog meer worden verhoogd door in alle vier armen van de brug actieve rekstrookjes toe te passen, waarbij twee rekstrookjes voor uitrekken en twee voor samendrukken worden gemonteerd. Een dergelijke meetopstelling wordt 'full bridge' genoemd en wordt voorgesteld in de onderstaande figuur. Let goed op de manier waarop de 'uitrek' en 'samendruk' rekstrookjes in de armen van de brug zijn opgenomen.
Compenseren van de weerstand van de toevoerdraden
Bij de figuren in de voorgaande paragrafen is geen rekening gehouden met de weerstand van de toevoerdraden van het rekstrookje. Hoewel het negeren van deze weerstand aantrekkelijk is om het principe van metingen met rekstrookjes te verduidelijken, levert dit in de praktijk een extra meetfout op. In de praktijk komt het namelijk vrij vaak voor dat een rekstrookje ver verwijderd is van de elektronica die de meting uitvoert. Omdat rekstrookjes een lage eigen weerstand hebben kunt u de verbinding uitvoeren met een eenvoudige tweedraadsverbinding. Stel dat elke draad die met het rekstrookje is verbonden een lengte heeft van 15 m met een draadweerstand Rdraad van 1 Ω. De draad zal dus 2 Ω aan de arm van de brug toevoegen. Naast de introductie van deze extra fout zal de draadweerstand ook de uitgang van de brug ongevoeliger maken. De afname van de gevoeligheid kan worden gekwantificeerd met behulp van een term (1 + RL/RG).
Er ontstaat echter een nog groter probleem door veranderingen in de draadweerstand ten gevolge van temperatuurschommelingen. Uitgaande van de gangbare temperatuurcoëfficiënten voor koperdraad, kan een kleine temperatuurverandering resulteren in een meetfout van meerdere procenten.
Compensatieschakeling voor een kwart brug
Om deze redenen wordt aanbevolen een op grote afstand aangebracht rekstrookje dat is opgenomen in een kwart brug met de rest van de brug te verbinden door middel van een drie-aderige kabel. Deze configuratie is voorgesteld in de onderstaande figuur.
De derde ader van de verbindingskabel wordt verbonden met één aansluiting van het rekstrookje en gaat aan de andere kant van de verbinding rechtstreeks naar de meetschakeling. Omdat er door Rdraad3 nauwelijks stroom vloeit kan de invloed van deze weerstand worden verwaarloosd. Er kan wiskundig worden aangetoond dat door het introduceren van deze derde ader de meetfout, geïntroduceerd door de weerstanden Rdraad1 en Rdraad2, tot de helft wordt gereduceerd.
De aanbevolen schakeling voor weerstand en temperatuur compensatie
Als u alle wetenschap die u tot nu toe hebt verzameld samen bundelt tot een zo goed als ideaal ontwerp ontstaat het onderstaande schema. De temperatuurinvloed wordt gecompenseerd door twee identieke rekstrookjes in het schema op te nemen. Een daarvan wordt onderworpen aan de kracht die de rek veroorzaakt, de tweede is zo gemonteerd op het voorwerp dat er zo min mogelijk invloed van de kracht ontstaat. Beide rekstrookjes worden door middel van een drie-aderige kabel met de rest van de schakeling verbonden.
Professionele signaalconditionering modules voor rekstrookjes
In de handel worden complete modules aangeboden, waarop u alleen een voedingsspanning en twee of vier rekstrookjes moet aansluiten. In zo'n module is ook de noodzakelijke elektronica aanwezig om de geringe weerstandsvariaties van de rekstrookjes om te zetten in een meetbare uitgangsspanning of -stroom. Uiteraard worden tegenwoordig ook modules aangeboden die via een seriële bus de meetgegevens versturen naar een processorsysteem.
In de praktijk levert een rekmeting zelden hoeveelheden rek op die groter zijn dan enkele millimeter per meter. Daarom vereist het meten van rek een nauwkeurige meting van zeer kleine weerstandsveranderingen. Stel dat bijvoorbeeld een testobject een rek van 500 µε ondergaat. Een rekstrookje met een rekfactor van GF = 2 zal een verandering in de elektrische weerstand laten zien van slechts:
2 ● (500 ● 10-6) = 0,1 %.
Voor een rekstrookje met een weerstand van 120 Ω betekent dit een verandering van slechts 0,12 Ω.
Brugschakeling noodzakelijk
Om dergelijke kleine weerstandsveranderingen te kunnen meten en om tevens de temperatuurgevoeligheid te compenseren, worden rekstrookjes altijd toegepast in een brugconfiguratie met een goed gestabiliseerde spanning als bron. De standaard brug van Wheatstone, voorgesteld in de onderstaande figuur, bestaat uit vier weerstanden waaraan een voedingsspanning Uex wordt toegevoerd. De uitgangsspanning van de brug, Uo, wordt gegeven door de formule die in de figuur is opgenomen.
| Het principe van het meten met de brug van Wheatstone. (© 2023 Jos Verstraten) |
Uit deze vergelijking kan worden afgeleid dat als R1/R2 = R3/R4 de uitgangsspanning Uo gelijk zal zijn aan nul. Onder deze voorwaarden wordt gezegd dat de brug 'in balans' is. Elke verandering in de weerstand van een willekeurige arm van de brug zal er toe leiden dat de uitgangsspanning ongelijk wordt aan nul.
Wordt R4 in de brug vervangen door een rekstrookje, dan zal elke verandering in de weerstand van dat rekstrookje een onbalans van de brug tot gevolg hebben en een uitgangsspanning opleveren die afwijkt van nul. Wanneer de weerstand in rust van het rekstrookje wordt aangeduid met Rg, dan kan de door de rek veroorzaakte weerstandsverandering ∆R, worden uitgedrukt als:
∆R = Rg ● GF ● ε
Als u R1 = R2 kiest kan de bovenstaande brugvergelijking worden herschreven om Uo/Uex uit te drukken als een functie van de rek, zie de onderstaande figuur. De aanwezigheid van de factor tussen de grote haken houdt rekening met de niet-lineariteit van het rekstrookje.
| Een rekstrookje uitlezen met een 'quarter bridge'. (© 2023 Jos Verstraten) |
Eigenschappen van de 'quarter bridge'
Een schakeling waarbij één rekstroookje wordt toegepast wordt 'kwart brug' of 'quarter bridge' genoemd. Het signaal dat uit de brug komt wordt versterkt, gemeten en eventueel verwerkt. Omdat het uitgangssignaal erg klein is en kleine gelijkspanningen moeilijk nauwkeurig en zonder drift zijn te versterken wordt meestal gebruik gemaakt van wisselspanning om de brug te voeden.
Ideaal is een volkomen symmetrisch opgebouwde brug van Wheatstone. Niet alleen de weerstand van de rekstrookjes in de brug maar ook de verbindingsleidingen van en naar de brug moeten zo symmetrisch mogelijk te zijn. Dat wil zeggen dat de elementen dezelfde soortelijke weerstand, doorsnede, lengte en temperatuurscoëfficiënt moeten hebben om een optimaal meetresultaat verkrijgen.
Temperatuurcompensatie
Door gebruik te maken van twee rekstrookjes in de brug kunt u de invloed van de temperatuur minimaliseren. Het ene vervangt R4 in de brug, het andere R3. In de onderstaande figuur is bijvoorbeeld een configuratie weergegeven met twee identieke rekstrookjes, waarbij het ene rekstrookje actief is en het tweede rekstrookje loodrecht ten opzichte van de uitgeoefende rek is aangebracht. De rek heeft dus weinig effect op het tweede rekstrookje, dat een dummy rekstrookje wordt genoemd. Wél zal elke temperatuurverandering de beide rekstrookjes op eenzelfde manier beïnvloeden. Omdat de temperatuursveranderingen voor beide rekstrookjes gelijk zijn zal de verhouding van hun respectieve weerstand niet veranderen en de effecten van temperatuurschommelingen zullen minimaal zijn.
| Het minimaliseren van de invloed van de temperatuur. (© 2023 Jos Verstraten) |
Verhogen van de gevoeligheid door een 'half bridge'
De gevoeligheid van de brug voor rek kan worden verdubbeld door de beide rekstrookjes in verschillende richtingen actief te maken. In de onderstaande figuur is bijvoorbeeld een toepassing geschetst waarbij met twee rekstrookjes wordt gewerkt om de buiging van een metalen balk te kunnen registreren. Het ene rekstrookje is gemonteerd voor uitrekken en het andere is gemonteerd voor samendrukken. Deze zogenaamde 'halve brug configuratie' of 'half bridge' levert een lineaire uitgangsspanning en verdubbelt bij benadering het uitgangssignaal van de schakeling met een kwart brug. Als de weerstand van het ene rekstrookje toeneemt met ∆R zal de weerstand van het andere rekstrookje afnemen met ∆R. De brug komt dus, bij eenzelfde hoeveelheid rek, meer uit evenwicht dan bij gebruik van slechts één rekstrookje.
| Verhogen van de gevoeligheid door het toepassen van een halve brug. (© 2023 Jos Verstraten) |
Verhogen van de gevoeligheid door een 'full bridge'
De gevoeligheid van het systeem kan nog meer worden verhoogd door in alle vier armen van de brug actieve rekstrookjes toe te passen, waarbij twee rekstrookjes voor uitrekken en twee voor samendrukken worden gemonteerd. Een dergelijke meetopstelling wordt 'full bridge' genoemd en wordt voorgesteld in de onderstaande figuur. Let goed op de manier waarop de 'uitrek' en 'samendruk' rekstrookjes in de armen van de brug zijn opgenomen.
| Verhogen van de gevoeligheid door het toepassen van een volle brug. (© 2023 Jos Verstraten) |
Compenseren van de weerstand van de toevoerdraden
Bij de figuren in de voorgaande paragrafen is geen rekening gehouden met de weerstand van de toevoerdraden van het rekstrookje. Hoewel het negeren van deze weerstand aantrekkelijk is om het principe van metingen met rekstrookjes te verduidelijken, levert dit in de praktijk een extra meetfout op. In de praktijk komt het namelijk vrij vaak voor dat een rekstrookje ver verwijderd is van de elektronica die de meting uitvoert. Omdat rekstrookjes een lage eigen weerstand hebben kunt u de verbinding uitvoeren met een eenvoudige tweedraadsverbinding. Stel dat elke draad die met het rekstrookje is verbonden een lengte heeft van 15 m met een draadweerstand Rdraad van 1 Ω. De draad zal dus 2 Ω aan de arm van de brug toevoegen. Naast de introductie van deze extra fout zal de draadweerstand ook de uitgang van de brug ongevoeliger maken. De afname van de gevoeligheid kan worden gekwantificeerd met behulp van een term (1 + RL/RG).
Er ontstaat echter een nog groter probleem door veranderingen in de draadweerstand ten gevolge van temperatuurschommelingen. Uitgaande van de gangbare temperatuurcoëfficiënten voor koperdraad, kan een kleine temperatuurverandering resulteren in een meetfout van meerdere procenten.
Compensatieschakeling voor een kwart brug
Om deze redenen wordt aanbevolen een op grote afstand aangebracht rekstrookje dat is opgenomen in een kwart brug met de rest van de brug te verbinden door middel van een drie-aderige kabel. Deze configuratie is voorgesteld in de onderstaande figuur.
De derde ader van de verbindingskabel wordt verbonden met één aansluiting van het rekstrookje en gaat aan de andere kant van de verbinding rechtstreeks naar de meetschakeling. Omdat er door Rdraad3 nauwelijks stroom vloeit kan de invloed van deze weerstand worden verwaarloosd. Er kan wiskundig worden aangetoond dat door het introduceren van deze derde ader de meetfout, geïntroduceerd door de weerstanden Rdraad1 en Rdraad2, tot de helft wordt gereduceerd.
| Gedeeltelijk compenseren van de invloed van de draadweerstanden. (© 2023 Jos Verstraten) |
De aanbevolen schakeling voor weerstand en temperatuur compensatie
Als u alle wetenschap die u tot nu toe hebt verzameld samen bundelt tot een zo goed als ideaal ontwerp ontstaat het onderstaande schema. De temperatuurinvloed wordt gecompenseerd door twee identieke rekstrookjes in het schema op te nemen. Een daarvan wordt onderworpen aan de kracht die de rek veroorzaakt, de tweede is zo gemonteerd op het voorwerp dat er zo min mogelijk invloed van de kracht ontstaat. Beide rekstrookjes worden door middel van een drie-aderige kabel met de rest van de schakeling verbonden.
| Een zo goed als ideaal schema voor het meten van rek. (© 2023 Jos Verstraten) |
Verwerking van de rekstrookjes signalen
Professionele signaalconditionering modules voor rekstrookjes
In de handel worden complete modules aangeboden, waarop u alleen een voedingsspanning en twee of vier rekstrookjes moet aansluiten. In zo'n module is ook de noodzakelijke elektronica aanwezig om de geringe weerstandsvariaties van de rekstrookjes om te zetten in een meetbare uitgangsspanning of -stroom. Uiteraard worden tegenwoordig ook modules aangeboden die via een seriële bus de meetgegevens versturen naar een processorsysteem.
In de onderstaande figuur is het schema afgebeeld van een halve brug schakeling met twee rekstrookjes die zijn aangesloten op een signaalconditionering module met daarin de aanvullende brugweerstanden R1 en R2. De waarde van deze weerstanden is minder belangrijk dan de nauwkeurigheid waarmee de weerstanden aan elkaar gelijk zijn. In het ideale geval zijn de weerstandswaarden exact even groot en leveren ze een stabiele referentiespanning van Uex/2 aan de negatieve ingang van de ingangsversterker OP1. Een hoge waarde van de weerstanden draagt er toe bij dat de spanningsbron Uex zo min mogelijk wordt belast.
Het voeden van de brugschakeling
Het voeden van de brug wordt in de vakterminologie de 'brugexcitatie' genoemd. Signaalconditionering modules voor rekstrookjes bevatten meestal een constante spanningsbron om de brug te voeden. Omdat er geen standaard spanningsniveau is overeengekomen dat industriebreed wordt gedragen, komen er excitatiespanningsniveaus tussen 3 V tot 10 V voor. Een hogere excitatiespanning levert een naar verhouding hogere uitgangsspanning op, maar de hogere spanning kan tevens grotere afwijkingen introduceren als gevolg van zelfopwarming in de rekstrookjes en de kabels.
| Een signaalconditionering module voor rekstrookjes. (© 2023 Jos Verstraten) |
Het voeden van de brugschakeling
Het voeden van de brug wordt in de vakterminologie de 'brugexcitatie' genoemd. Signaalconditionering modules voor rekstrookjes bevatten meestal een constante spanningsbron om de brug te voeden. Omdat er geen standaard spanningsniveau is overeengekomen dat industriebreed wordt gedragen, komen er excitatiespanningsniveaus tussen 3 V tot 10 V voor. Een hogere excitatiespanning levert een naar verhouding hogere uitgangsspanning op, maar de hogere spanning kan tevens grotere afwijkingen introduceren als gevolg van zelfopwarming in de rekstrookjes en de kabels.
Het is uiterst belangrijk dat de excitatiespanning zeer nauwkeurig bekend en stabiel is. De gemeten grootte van de rek is immers deels afhankelijk van de waarde van de excitatiespanning!
Excitatiespanning meten met 'remote sensing'
In die toepassingen waarbij de rekstrookjes zich op grote afstand van de signaalconditionering module bevinden, kan het spanningsverlies over de kabel de oorzaak van een extra meetfout zijn. Dit spanningsverlies wordt veroorzaakt door de weerstand van de draden die de module met de rekstrookjes verbinden. Om deze fout te compenseren bieden sommige signaalconditionering modules een voorziening die 'remote sensing' (meten op afstand) wordt genoemd.
Bij zo'n teruggekoppelde meting (feedback remote sensing) worden twee extra meetdraden, 'sense wires' genoemd, verbonden met de rekstrookjes. Deze extra meetdraden worden stroomloos gehouden en meten de exacte waarde van de excitatiespanning bij de rekstrookjes. Deze waarde wordt via deze aders teruggekoppeld naar de module. Extra elektronica in de module zorgt ervoor dat de door de module geleverde Uex zó wordt aangepast dat de spanning over de rekstrookjes altijd constant blijft.
Signaalversterking
Het uitgangssignaal van brugschakelingen met rekstrookjes is klein. In de praktijk leveren de meeste bruggen een uitgangssignaal van minder dan 10 mV/V (10 mV uitgangssignaal per 1 V excitatiespanning). Bij een excitatiespanning van 10 V bedraagt het uitgangssignaal dus 100 mV. Signaalconditionering modules bevatten meestal versterkers om het signaalniveau en de meetresolutie te verhogen en om de signaal/ruis-verhouding te verbeteren.
Offsetcompensatie
Het zal zelden voorkomen dat een rekstrookjes brug een uitgangsspanning levert van exact 0 V als er geen rek wordt uitgeoefend. Het is waarschijnlijker dat kleine variaties in de weerstand van de armen van de brug en de weerstand in de draden een geringe offsetspanning zullen opleveren. Er zijn verschillende manieren waarop een systeem deze offsetspanning kan compenseren:
- Software compensatie.
- Nulpunt instelling.
- Shunt kalibratie.
Excitatiespanning meten met 'remote sensing'
In die toepassingen waarbij de rekstrookjes zich op grote afstand van de signaalconditionering module bevinden, kan het spanningsverlies over de kabel de oorzaak van een extra meetfout zijn. Dit spanningsverlies wordt veroorzaakt door de weerstand van de draden die de module met de rekstrookjes verbinden. Om deze fout te compenseren bieden sommige signaalconditionering modules een voorziening die 'remote sensing' (meten op afstand) wordt genoemd.
Bij zo'n teruggekoppelde meting (feedback remote sensing) worden twee extra meetdraden, 'sense wires' genoemd, verbonden met de rekstrookjes. Deze extra meetdraden worden stroomloos gehouden en meten de exacte waarde van de excitatiespanning bij de rekstrookjes. Deze waarde wordt via deze aders teruggekoppeld naar de module. Extra elektronica in de module zorgt ervoor dat de door de module geleverde Uex zó wordt aangepast dat de spanning over de rekstrookjes altijd constant blijft.
| Het principe van 'feedback remote sensing'. (© 2023 Jos Verstraten) |
Signaalversterking
Het uitgangssignaal van brugschakelingen met rekstrookjes is klein. In de praktijk leveren de meeste bruggen een uitgangssignaal van minder dan 10 mV/V (10 mV uitgangssignaal per 1 V excitatiespanning). Bij een excitatiespanning van 10 V bedraagt het uitgangssignaal dus 100 mV. Signaalconditionering modules bevatten meestal versterkers om het signaalniveau en de meetresolutie te verhogen en om de signaal/ruis-verhouding te verbeteren.
Offsetcompensatie
Het zal zelden voorkomen dat een rekstrookjes brug een uitgangsspanning levert van exact 0 V als er geen rek wordt uitgeoefend. Het is waarschijnlijker dat kleine variaties in de weerstand van de armen van de brug en de weerstand in de draden een geringe offsetspanning zullen opleveren. Er zijn verschillende manieren waarop een systeem deze offsetspanning kan compenseren:
- Software compensatie.
- Nulpunt instelling.
- Shunt kalibratie.
- Software compensatie:
Deze methode compenseert de offsetspanning via de software. Volgens deze methode wordt er eerst een meting uitgevoerd voordat er rek wordt uitgeoefend. Deze initiële spanning wordt opgeslagen in een geheugen en afgetrokken bij alle volgende metingen. Deze methode is eenvoudig, snel en vereist geen handmatige instellingen. - Nulpunt instelling:
Bij deze methode wordt gebruik gemaakt van een potentiometer om de uitgangsspanning van de brug handmatig op nul in te stellen. In de onderstaande figuur is bijvoorbeeld een methode afgebeeld die heel vaak wordt toegepast. Door de stand van de potentiometer Rpot te wijzigen kunt u het uitgangsniveau van de brug in rust afregelen op nul. Met de weerstand Rnul stelt u de gevoeligheid van de offsetcompensatie in. - Shunt kalibratie:
Bij shunt kalibratie wordt het uitoefenen van rek gesimuleerd door de weerstand van één arm in de brug met een bekende waarde te wijzigen. Dit wordt gedaan door het aanbrengen van een shuntweerstand over een arm van de brug, zodat een bekende ∆R ontstaat. Het uitgangssignaal van de brug kan dan worden gemeten en vergeleken met de verwachte spanningswaarde. De resultaten kunnen vervolgens worden gebruikt om fouten in de totale meetweg te compenseren of om simpelweg de algemene werking te controleren.
Het principe van handmatige nulpunt instelling. (© 2023 Jos Verstraten) |
De elektronica hobbyist en rekstrookjes
Peperdure en spotgoedkope rekstrookjes
Als u bij bekende onderdelenleveranciers zoals RS of Farnell gaat kijken schrikt u van de prijzen die men voor dergelijke kleine onderdeeltjes vraagt. Prijzen van meer dan honderd euro zijn geen uitzondering. Het is uiteraard logisch dat Rijkswaterstaat of ProRail geen enkel risico nemen en uitsluitend uiterst betrouwbare en gecertificeerde onderdelen willen gebruiken voor het testen van hun bruggen en andere kunstwerken. Maar voor u, hobby-elektronicus, is dat niet nodig! Gelukkig bieden onze Chinese elektronica-broeders weer eens uitkomst. Bij AliExpress kunt u al voor € 1,12 een voor experimenten goed bruikbaar rekstrookje kopen. Dit onderdeel heeft als code BX350-3AA en is voorgesteld in de onderstaande figuur.
De specificaties van dit rekstrookje:
- Afmetingen van de bevestigingsfolie: 7,1 mm x 4,1 mm
- Afmetingen van de sensor: 3,0 mm x 2,0 mm
- Weerstand: 350 Ω ±2 Ω
- Materiaal van de folie: phenolgebaseerde film
- Materiaal van de draad: constantaan
- Aansluitingen: 4 cm verzilverde koperen draadjes
- Temperatuurbereik: -30 °C tot 70 °C
- Gevoeligheidscoëfficiënt GF: 2,1 +/-2 %
![]() |
| Het goedkope rekstrookje BX350-3AA. (© AliExpress) |
De BF350-3AA/1.5AA module
Al even goedkoop kunt u via AliExpress een module kopen waarop u het BX350-3AA rekstrookje kunt aansluiten. Deze module met als typecode BF350-3AA/1.5AA kost slechts € 2,71! Dit printje, met als afmetingen 32 mm bij 17 mm, wordt gevoed uit 5 Vdc en levert een analoge uitgangsspanning tot 3,5 V. De uitgangsspanning verloopt min of meer lineair met de mate van verbuiging van de sensor.
![]() |
| De BF350-3AA/1.5AA module leest de BX350-3AA uit. (© AliExpress) |
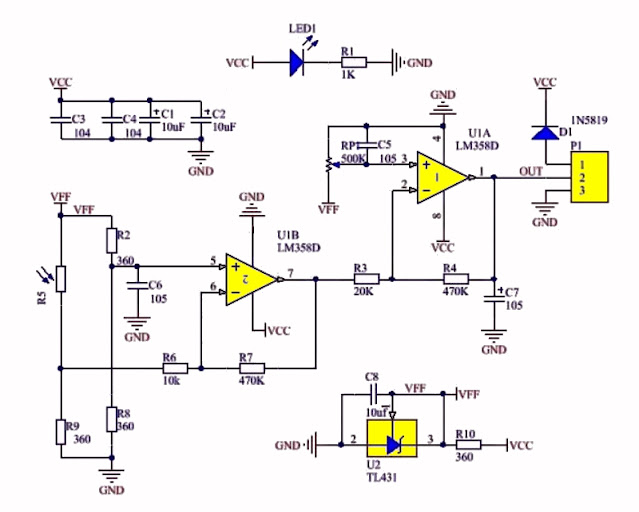
Het schema van de BF350-3AA/1.5AA module
Een van onze lezers, Frank Pauw, heeft de moeite genomen het schema van derze module te ontcijferen. Zoals duidelijk blijkt werkt dit schema met een 'quarter bridge' configuratie. Niet de meest nauwkeurige, maar goed genoeg om te experimenteren met het onderdeel dat rekstrookje heet. Het strookje R5 wordt opgenomen in een brug waarvan de drie overige takken bestaan uit de weerstanden R2, R8 en R9 van 360 Ω. De verhouding tussen R6 en R7 en tussen R4 en R3 bepaalt de versterking van de twee op-amp's. Met de instelpotentiometer RP1 kunt u de offset van de brug compenseren.
U2 is een spanningsreferentie TL431 die wordt gebruikt voor het genereren van de excitatiespanning voor de brug.
![]() |
| Het schema van de BF350-3AA/1.5AA module. (© Frank Pauw) |
De BF350-3HA-B voor 'half bridge' toepassingen
Via AliExpress kunt u voor ongeveer € 1,83 het type BF350-3HA-B aanschaffen. Dit is een dubbel rekstrookje, ontwikkeld voor het toepassen in 'half bridge' configuraties. De specificaties van dit type:
- Afmetingen van de bevestigingsfolie: 9,7 mm x 6,7 mm
- Afmetingen van de sensor: 2,8 mm x 5,5 mm
- Weerstand: 2 x 350 Ω ±2 Ω
- Materiaal van de folie: phenolgebaseerde film
- Materiaal van de draad: constantaan
- Aansluitingen: 4 cm verzilverde koperen draadjes
- Temperatuurbereik: -30 °C tot 70 °C
- Gevoeligheidscoëfficiënt GF: 2,0 +/-2 %
![]() |
De BF350-3HA-B voor 'half bridge' toepassingen. (© AliExpress) |
De BF350-3EB voor 'full bridge' configuraties
Tot slot even wat informatie over de BF350-3EB. Dit viervoudig rekstrookje kost ongeveer € 2,97 en is bedoeld voor toepassingen in een volle brug. De specificaties:
- Afmetingen van de bevestigingsfolie: 9,6 mm x 8,3 mm
- Afmetingen van de sensor: 2,6 mm x 6,3 mm
- Weerstand: 4 x 350 Ω ±3 Ω
- Materiaal van de folie: phenolgebaseerde film
- Materiaal van de draad: constantaan
- Aansluitingen: 4 cm geïsoleerde koperen draadjes
- Temperatuurbereik: -30 °C tot 70 °C
- Gevoeligheidscoëfficiënt GF: 2,15 +/-2 %
![]() |
| De BF350-3EB voor 'Full Bridge' configuraties. (© AliExpress) |
MH-Z19B Infrared CO2 Sensor








